我们非常重视您的个人隐私,当您访问我们的网站时,请同意使用的所有cookie。有关个人数据处理的更多信息可访问《隐私政策》

售前电话:400- 966- 9516 售后电话:0755-86111281

赋能科研,见证突破:瑞沃德光纤记录系统2025文献精选合集

分享:

公司资讯
  • 2026-01-06

  • 来源:RWD

  • 浏览量:1842

岁末将至,回望2025年,瑞沃德神经信号解决方案团队始终聚焦客户科研需求,以稳定可靠的产品性能与全流程技术支撑,赋能众多科研工作者开展实验研究。回顾这一年,瑞沃德光纤记录系统:

在国内外举办10+场培训班及workshop,帮助200+客户攻克光纤记录实验难题;在国内外举办5场线上直播,帮助700+客户了解光纤记录最新研究成果,构建学术交流平台,启发实验思路;参加100+展会,精准传递产品价值,将前沿技术方案呈现给上万名潜在研究者;帮助30+客户发表高分文献,以可靠的技术支撑赋能科研突破;帮助100+客户单位及客户深入研究神经信号机制;

我们欣喜地看到,全球范围内采用瑞沃德光纤记录系统的科研团队产出了丰硕的成果。这些发表在权威期刊上的文献,是对科研工作者卓越工作的见证,也是对我们产品的有力验证。现诚邀您品读这些研究,一同见证科学发现的精彩历程。

助力得克萨斯大学奥斯汀分校Huiliang Wang团队发现无创、时空精确控制细胞活动新技术

瑞沃德


期刊及影响因子:Nature(IF=48.5)

应用场景:

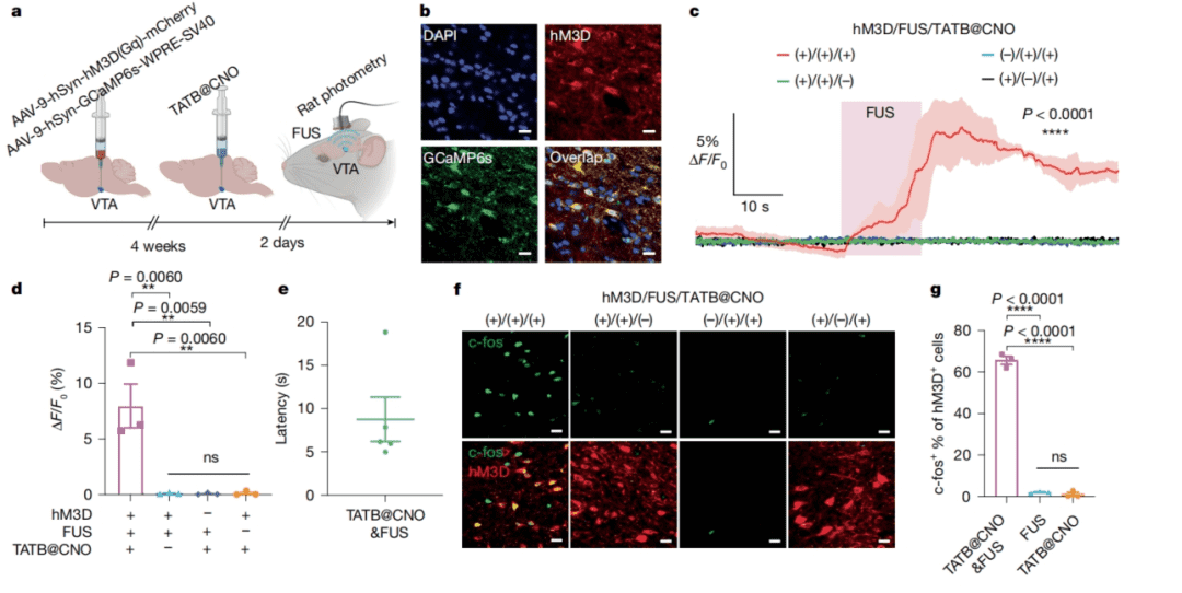
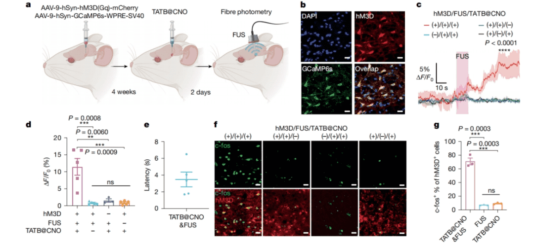
该研究提出使用多孔氢键有机框架(HOFs)作为FUS工具包的概念。作者开发超声化学遗传学技术,用纳米材料装载设计药物CNO,在小鼠和大鼠的腹侧被盖区(VTA)进行实验。通过光纤记录等技术检测神经元活动和行为变化,结果表明该技术能实现深部脑区神经元的快速激活,有效调节小鼠和大鼠的奖励学习行为和抑郁相关行为,且生物相容性良好,实现超声触发的药物激活和无创神经控制。该纳米材料可无创调控深部脑组织激活及药物释放,为无创、时空精准的分子治疗提供新方案。

瑞沃德光纤记录系统帮助研究者在大/小鼠VTA脑区监测超声刺激下引起的神经元钙信号变化,反映神经元活动,从而证明超声化学遗传学技术能实现深部脑区神经元的快速激活和药物释放。

瑞沃德

瑞沃德

助力中国科学技术大学、天津医科大学曹灿/薛天/陈贺团队开发通路选择性 5-HT1AR 激动剂作为快速抗抑郁新策略

瑞沃德


期刊及影响因子Cell(IF=42.5)

应用场景:

本研究揭示了5 - 羟色胺1A受体(5-HT1A受体)在不同脑区通过不同Gi/o亚型通路发挥相反作用:在中缝背核(DRN) 自体受体主要偶联Gi3介导负反馈抑制,导致5-HT释放受抑;而海马/皮层异源受体偶联GoA,具有抗抑郁效应。基于丰富的结构解析,研究团队成功设计出选择性激活GoA、但几乎不激活Gi3的5-HT1AR新型激动剂TMU4142。该化合物在小鼠中表现出快速抗抑郁作用,可选择性激活海马体/皮层的抗抑郁通路,并避免传统药物引发的负反馈抑制。为开发快速、安全、靶向性更强的抗抑郁新药提供了新思路。

本研究使用瑞沃德光纤记录和5-HT3.0、GCaMP6f探针工具,监测抑郁小鼠DRN区5-HT浓度与神经元钙信号,证实TMU4142无负反馈副作用、作用特异,并关联神经信号与行为改善,为其机制提供关键在体证据。

瑞沃德

助力浙江中医药大学陈忠团队揭示预防过量饮水的调控机制

瑞沃德


期刊及影响因子Nature Neuroscience(IF=20)

应用场景:

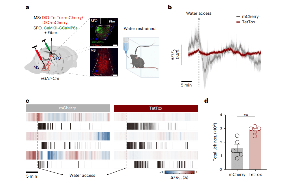
该研究揭示了内侧隔核(MS)到穹窿下器官(SFO)的GABA能抑制性通路在预测性饮水调控中的关键作用。研究发现,MS的GABA能神经元整合口腔和胃肠道信号,编码水饱足感,经臂旁核(PBN)输入后投射至SFO的CaMKII神经元,从而在血液渗透压改变之前精细控制饮水起始与终止,该通路功能异常会导致饮水过量和低钠血症,说明该回路在饮水终止与体液稳态中具有关键作用。

研究团队利用瑞沃德光纤记录系统,在自由活动小鼠中实时监测MSvGAT–SFO通路的钙信号动态,捕捉饮水时的瞬时抑制与饮水后的逐步激活;验证神经元活动与舔舐次数、饮水状态的相关性,为理解饮水行为的预测性调控机制提供了关键在体证据。

瑞沃德

瑞沃德

助力北京大学、中科院遗传与发育生物学研究所王晶/武照伐/李毓龙团队开发新型胞内腺苷荧光探针工具

瑞沃德

期刊及影响因子Nature Communications(IF=15.7)

应用场景:

该研究开发了首个高灵敏、快速响应的遗传编码胞内腺苷(iAdo)荧光探针HypnoS,实现了在体、实时、细胞类型特异性监测iAdo动态变化。研究揭示了神经元与星形胶质细胞在癫痫发作及睡眠-觉醒周期中截然不同的iAdo代谢与清除特征,并证实ENT1/2转运体在调控iAdo - eAdo耦联中的关键作用。

研究团队使用瑞沃德光纤记录系统,在自由活动小鼠中对海马及基底前脑区域进行在体记录,捕捉癫痫发作及睡眠状态时相转换过程中iAdo的动态变化,为解析腺苷在神经代谢、睡眠稳态及病理状态中的功能提供了关键技术手段。

瑞沃德

瑞沃德

助力南方科技大学、德国维尔茨堡大学宋昆/高世强/侯圣陶团队开发高灵敏 K⁺选择性光遗传抑制工具并实现无创癫痫控制

瑞沃德


期刊及影响因子Nature Communications(IF=15.7)

应用场景:

该研究通过分子工程改造 K⁺选择性通道视紫红质,开发出高光敏、强抑制能力的光遗传工具HcKCR1-hs,实现经颅光刺激条件下对深部脑区神经元活动的有效抑制。研究表明,经颅激活HcKCR1-hs可显著延缓癫痫发作、降低发作强度并提高多种癫痫模型小鼠的生存率,为无创光遗传抑制提供了新策略。

瑞沃德光纤记录系统帮助研究团队在癫痫模型小鼠中实时监测海马 CA3 区神经元钙信号变化,直接证实经颅光遗传抑制可有效压制异常神经放电,为其抗癫痫效果提供关键在体功能证据。

瑞沃德

瑞沃德

助力浙江大学杨鸿斌团队揭示噪声诱导负性情绪的中脑环路机制

瑞沃德

期刊及影响因子Nature Communications(IF=15.7)

应用场景:

该研究发现中脑下丘中央核谷氨酸能神经元(CIC¹ᵍˡᵘ)通过楔形核(CnF)投射至腹侧被盖区 GABA 能神经元(VTAᴳᴬᴮᴬ),形成 CICᵍˡᵘ→CnFᵍˡᵘ→VTAᴳᴬᴮᴬ非经典听觉环路,编码小鼠噪声诱导的厌恶、焦虑及痛觉相关负性情绪。该环路激活可抑制伏隔核外侧壳(NAcLat)多巴胺释放,而抑制该环路或激活NAcLat多巴胺通路能有效缓解噪声引发的负性情绪。

瑞沃德光纤记录系统帮助监测CIC、CnF、VTA等脑区神经元钙信号及NAcLat多巴胺释放动态变化,为该环路介导噪声负性情绪编码提供了关键在体证据。

瑞沃德

瑞沃德

助力南方科技大学王子龙团队揭示阿片类药物诱导瘙痒的脊髓环路机制

瑞沃德

期刊及影响因子Nature Communications(IF=15.7)

应用场景:

该研究发现脊髓背角(SDH)神经肽Y阳性(NPY⁺)抑制性中间神经元上的 μ-阿片受体(MOR)是阿片类药物诱导瘙痒的关键介质。吗啡等阿片类药物通过激活MOR抑制NPY⁺神经元兴奋性,解除其对胃泌素释放肽阳性(GRP⁺)神经元的抑制作用,进而激活胃泌素释放肽受体(GRPR)阳性神经元引发瘙痒,NPY-NPY1R 系统可调控该环路。

瑞沃德光纤记录系统在体监测了GRP⁺神经元的钙信号动态,直观呈现吗啡诱导的神经元激活及NPY/Naloxone对该激活的阻断效应,为NPY⁺神经元去抑制GRP-GRPR微环路的瘙痒介导机制提供了核心在体证据。

瑞沃德

助力西安交通大学阎春霞团队揭示组蛋白去甲基化酶KDM7A调控吗啡奖赏记忆的分子机制

瑞沃德

期刊及影响因子Advanced Science(IF=14.1)

应用场景:

研究发现内侧前额叶皮层(mPFC)中的组蛋白去甲基化酶KDM7A通过调控下游靶基因Fscn1(Fascin肌动蛋白成束蛋白1)的表达,参与吗啡奖赏记忆巩固。KDM7A可去除Fscn1启动子区的抑制性组蛋白标记H3K9me2和H3K27me2,促进Fscn1表达,进而增加mPFC神经元树突棘密度和神经元活性;敲低KDM7A或Fscn1均会削弱吗啡条件性位置偏爱(CPP)记忆巩固。

瑞沃德光纤记录系统帮助研究团队监测了mPFC神经元钙信号变化,证实敲低KDM7A或Fscn1可阻断吗啡诱导的神经元活性升高,为该表观遗传调控通路介导奖赏记忆的机制提供了直接在体证据。

瑞沃德

助力华中科技大学杨巍团队揭示脱氧雪腐镰刀菌烯醇(DON)诱导厌食与厌恶情绪的 PVT-CeA 环路机制

瑞沃德

期刊及影响因子Advanced Science(IF=14.1)

应用场景:

该研究发现丘脑室旁核-中央杏仁核(PVT-CeA)环路是脱氧雪腐镰刀菌烯醇(DON,又称呕吐毒素)诱导小鼠厌食和厌恶样情绪的关键调控通路,CeA区GABA能神经元(CeAᴳᴬᴮᴬ)的激活是核心机制。DON可增强PVT到CeA的兴奋性投射,激活CeAᴳᴬᴮᴬ神经元;化学/光遗传学激活该神经元可模拟DON的厌食和厌恶效应,抑制则能缓解相关行为;SCN10A拮抗剂A-803467也可逆转该表型,可有效改善小鼠的进食行为并促进体重恢复。该研究为未来开发DON减毒策略提供了重要理论依据。

瑞沃德光纤记录系统实时监测了CeAᴳᴬᴮᴬ神经元的钙信号变化,证实DON可显著升高其神经元活性,为PVT-CeA环路调控DON毒性相关行为的机制提供了直接在体证据。

瑞沃德

助力同济大学熊利泽团队揭示肝脏来源C3蛋白介导麻醉/手术诱导认知障碍的机制

瑞沃德

期刊及影响因子Advanced Science(IF=14.1)

应用场景:

该研究发现麻醉/手术可通过诱导肝脏C3基因启动子区低甲基化,促进肝脏分泌C3蛋白,同时破坏血脑屏障(BBB),使外周C3进入海马体并与C3aR结合,激活小胶质细胞吞噬突触,导致突触结构功能损伤及认知障碍。抑制肝脏来源C3可逆转上述病理变化与认知缺陷,且手术患者围术期血清C3水平变化与术后认知功能障碍(POCD)相关,可作为POCD预测生物标志物。

瑞沃德光纤记录系统帮助监测了海马体神经元钙信号,证实抑制肝脏C3能恢复麻醉/手术诱导的神经元活性降低,为C3-C3aR通路调控突触功能与认知的机制提供了关键在体证据。

瑞沃德

随着科研合作的持续深化,得益于瑞沃德光纤记录系统的高分科研成果还在不断更新,上述内容仅为部分精彩呈现,更多值得关注的突破性研究,静待你一同发掘。

期待在新的一年里,继续与您携手,记录更多突破,见证更多发现。