浙江大学胡海岚教授团队进一步揭示氯胺酮“长时程”抗抑郁的作用机制
抑郁症是一种最常见的精神疾病,也是全球自杀的主要因素之一,严重威胁着人类的健康。传统的抗抑郁药多数作用于单胺能神经系统,其起效慢,治疗效果差。氯胺酮作为一种临床常用的麻醉剂,低剂量的氯胺酮被证明具有强效、快速和持续抗抑郁的作用,被认为是“近半个世纪以来,在临床精神病学领域最重要的发现”。
对于氯胺酮快速抗抑郁的机制,胡海岚教授团队早在2018年发表在Nature上的工作已对其进行了阐述(Yang, Y. et al., Nature, 2018):氯胺酮能够快速阻断外侧缰核(lateral habenula, LHb)中谷氨酸受体(N-methyl-D-aspartate receptor, NMDAR)依赖性的爆发活动——簇状放电,这种放电是多种抑郁症动物模型的标志性神经活动,阻断簇状放电会解除对下游多巴胺能和5-羟色胺能神经元的抑制,从而快速改善情绪。与氯胺酮的快速作用相比,其持续抗抑郁作用的机制尚不清楚。
2023年10月18日,浙江大学胡海岚教授团队再次在Nature上发表题为Sustained Antidepressant Effect of Ketamine through NMDAR Trapping in the LHb的研究论文。该研究在前期阐明氯胺酮快速抗抑郁机制的基础上,进一步回答了氯胺酮持续抗抑郁的作用机制。氯胺酮通过“滞留”于大脑中的反奖赏中心LHb神经元上的NMDAR通道中,免于被快速代谢,从而持续阻断LHb神经元的簇状放电,实现长效抗抑郁作用。这些结果为氯胺酮持续抗抑郁作用提供了新见解。

氯胺酮在人体内和小鼠体内的半衰期分别仅为~3小时和13分钟,但其抗抑郁活性在人体内可持续3 - 14天,而在小鼠抑郁模型中也至少可持续24小时。这一结果与氯胺酮的麻醉效果形成了对比,其麻醉效果会在数小时内迅速消退。由于持久的疗效将减少重复给药和不必要的副作用,因此,氯胺酮的抗抑郁作用如何能比其半衰期更持久不仅是一个有趣的生物学问题,而且具有重要的临床意义。
在该研究中,作者通过电生理记录等手段证明单次全身注射后氯胺酮持续抑制LHb的簇状放电并阻断NMDAR长达24小时。由于氯胺酮是一类特殊的“活动依赖的陷入式阻断剂”(use-dependent trapping blocker),氯胺酮在被NMDAR捕获后,会被困在通道孔中,只有当通道再次开放时才会被释放。
因此作者推测,正是氯胺酮与NMDAR这种特殊相互作用的方式,使得氯胺酮能够免于被快速代谢,从而持续抑制LHb的簇状放电,实现长期抗抑郁效果。作者在随后的实验中也验证了这一推测,通过在氯胺酮洗脱后再次激活LHb神经元使NMDAR开放,来促使原本与NMDAR结合的氯胺酮分子被解离出来,继而发现氯胺酮对NMDAR电流的持续抑制基本消失。

图1. 释放NMDAR捕获的氯胺酮可恢复NMDAR电流
上述实验表明,LHb神经元NMDAR中结合的氯胺酮被神经元活动调控。为此,作者进一步探讨了是否可以利用这一机制结合氯胺酮的药代动力学来调控其在体内的持续作用时间。
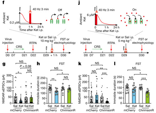
基于氯胺酮和NMDAR相互作用的动态平衡,作者观察到,当脑内氯胺酮浓度较低时(在氯胺酮注射1小时后),通过光遗传激活LHb神经元会打开NMDAR并促进氯胺酮的解离,从而导致氯胺酮对NMDAR的持续抑制作用消失;相反,当脑内氯胺酮浓度仍然很高时(在氯胺酮刚注射时),通过激活LHb神经元来打开NMDAR会促进其与氯胺酮的结合,从而有效延长氯胺酮对NMDAR的持续抑制时间和抗抑郁作用。

图2. 不同氯胺酮环境下激活LHb神经元可双向调节氯胺酮的持续抗抑郁时长
综上,该研究证明氯胺酮在体内能够持续阻断NMDAR并抑制LHb中的簇状放电,氯胺酮对NMDAR的持续抑制是由神经活动所调控的,而非内吞作用。在不同的氯胺酮浓度下通过激活LHb神经元,打开NMDAR,能够双向调控氯胺酮在体内的抗抑郁作用持续时间。该研究成果完善了作者团队先前提出的以LHb为核心的氯胺酮抗抑郁作用机制的理论体系,为优化氯胺酮的临床用药策略提供理论支撑和新思路。
这项工作中揭示了氯胺酮持续抗抑郁的作用机制。研究用到了动物手术&造模、电生理记录、动物行为学评估、光遗传以及药理学等实验技术。
瑞沃德深耕神经科学研究领域21年,一直致力于为客户提供可信赖的解决方案和服务。在该研究中,研究人员采用了瑞沃德生产的脑立体定位仪以及给药套管,为实验的顺利开展提供了支持。此外,瑞沃德还可提供该研究所涉及的动物手术&造模、电生理记录、动物行为学评估、光遗传以及药理学等实验技术完整解决方案。
截止目前,瑞沃德产品及服务覆盖海内外 100 多个国家和地区,客户涵盖全球700+医院,1000+科研院所,6000+高等院校,已助力全球科研人员发表SCI文章14500+,获得行业广泛认可。












