线粒体移植:小脑神经退行性疾病的潜在希望
在神经科学领域,小脑神经退行性疾病一直是困扰医学界的难题。这些疾病常以小脑性共济失调为主要表现,目前尚无完全纠正潜在神经退行性病变过程的有效疗法。近期第四军医大学王亚云教授团队在 Nature Communications 发表题为“Mitochondria transplantation transiently rescues cerebellar neurodegeneration improving mitochondrial function and reducing mitophagy in mice”的重要研究成果,为这类疾病的治疗带来了新的曙光。
神经退行性疾病的特征是神经元功能进行性受损和丧失,小脑神经退行性疾病(CBND)则表现为小脑性共济失调,像共济失调毛细血管扩张症、脊髓小脑共济失调等都属于此类。线粒体功能障碍在神经退行性疾病中扮演着关键角色,尤其是浦肯野细胞(PCs)中的线粒体损伤,被认为是CBND的核心发病机制之一。因此,针对PCs中线粒体的干预措施,有望成为治疗CBND的有效策略。线粒体移植技术已应用于儿科心肌缺血患者,并在动物模型和细胞系研究中显示出对神经系统疾病的治疗潜力,但它在治疗CBND方面的效果和机制仍有待探索。
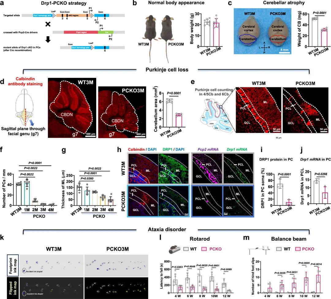
构建小鼠模型,模拟疾病进程
研究人员构建了两种小鼠模型:一种是条件性敲除Drp1基因的小鼠(PCKO小鼠),该基因的敲除会导致PCs发生广泛且进行性的凋亡,进而引发小脑萎缩、共济失调等症状;另一种是表达TdTomato蛋白的CBND小鼠(CBNDTdTomato小鼠),用于确保实验稳定性并排除免疫荧光染色的干扰。通过对这些小鼠的观察和检测,研究人员发现PCKO小鼠在3个月大时,小脑萎缩明显,PCs数量显著减少,同时伴有运动功能障碍和神经胶质细胞激活。CBNDTdTomato小鼠也呈现出类似的PCs退化和小脑萎缩现象,且运动功能在1个月大时就出现异常。

图1. 小脑神经变性模型(CBND)构建
线粒体移植改善小脑神经变性
为探究补充Drp1能否改善共济失调症状,研究人员在1月龄CBNDgeneral小鼠的小脑中注射Drp1-DIO-OE病毒,使Drp1基因过表达。然而,行为学测试结果显示,Drp1过表达并未改善小鼠的协调能力和平衡能力,这表明单纯上调Drp1无法有效缓解PCs的退化和运动功能障碍。
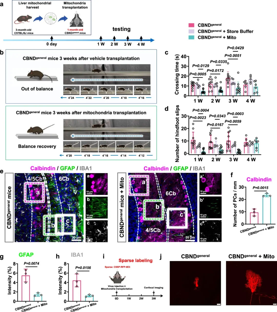
鉴于PCKO小鼠的线粒体缺陷以及线粒体移植在其他神经疾病中的治疗潜力,研究人员将野生型小鼠肝脏来源的线粒体用脑立体定位注射系统注射到PCKO小鼠的小脑中。在移植前,研究人员对分离的线粒体进行了严格的质量控制,确保其生物活性、纯度和完整性。

图2. CBND小鼠小脑线粒体移植(作者使用瑞沃德公司脑立体定位注射系统进行线粒体移植)
研究发现,移植线粒体的1月龄CBNDgeneral小鼠和CBNDTdTomato小鼠在运动功能上有显著改善,表现为平衡木测试中通过时间缩短、后足滑倒次数减少,同时PCs数量增加,小脑萎缩得到缓解。不过,这种治疗效果在成年CBNDgeneral小鼠中并不明显,这提示足够数量的PCs对于线粒体移植发挥治疗作用至关重要。

图3. 线粒体移植后早期效果评估
深入探究作用机制
研究人员进一步深入探究线粒体移植后的作用机制。他们发现,移植的线粒体能够进入PCs,并在其中持续存在至少4周,且能与内源性线粒体相互作用。同时,线粒体移植显著改善了PCs的线粒体形态和功能,增加了ATP水平,增强了线粒体膜电位,减少了ROS生成,还缓解了Caspase3介导的细胞凋亡和Parkin依赖的线粒体自噬。此外,研究还发现,缺乏DRP1或呼吸能力的线粒体无法改善CBNDgeneral小鼠的行为异常,这表明移植线粒体的功能完整性是发挥治疗效果的关键。

研究方法亮点
这项研究首次证实了在线粒体移植减少了神经退行性病变小脑内PCs的凋亡和线粒体自噬,从而延缓小脑神经退行性变,为小脑神经退行性疾病的治疗提供了新的方向。
本研究构建了多种基因编辑小鼠模型,实现对疾病精准模拟。在实验过程中,对移植线粒体质量进行严格把控。在分离线粒体时,采用特定试剂盒及规范流程,确保线粒体纯度。通过Mitotracker染色等多种方法评估线粒体生物活性和完整性,确保其质量上乘。使用脑立体定位注射技术(瑞沃德脑立体定位注射系统)将健康的肝脏来源线粒体精准地注射到实验小鼠的小脑中,整个线粒体移植过程严格控制在1小时内,且对移植后不同时间点的线粒体进行追踪检测,确保实验数据可靠,为研究结论提供坚实支撑。
本研究综合运用多种技术,从分子、细胞和整体水平全面解析线粒体移植机制与效果。免疫荧光染色和RNAscope原位杂交,可在细胞层面精准定位和定量分析蛋白与基因表达,直观呈现相关分子变化。线粒体相关检测技术,包括线粒体分离、膜电位检测、ROS水平测定等,从生化角度深入剖析线粒体功能,为揭示线粒体移植对PCs的影响提供关键数据。行为学测试如转棒测试、平衡木测试,能在整体动物水平评估运动功能,反映疾病发展及治疗干预效果。截止目前,瑞沃德产品及服务覆盖海内外 100 多个国家和地区,已助力全球1000+科研院所,2500+医院,6000+高等院校,15000+宠物医疗机构,18000+生物医药类企业,助力发表SCI文章14500+篇,赢得了40000+客户的信赖和支持。

文献原文链接:
https://www.nature.com/articles/s41467-025-58189-4